近日,我校康振生教授科研团队在植物科学顶尖期刊《Plant Physiology》(IF=6.456)和《Plant Biotechnology Journal》(IF=7.443)杂志上分别发表了题为“Host-induced gene silencing of the MAPKK gene PsFUZ7 confers stable resistance to wheat stripe rust”和“Host-induced gene silencing of an important pathogenicity factor PsCPK1 in Puccinia striiformis f. sp. tritici enhances resistance of wheat to stripe rust”的研究论文,植物保护学院和旱区作物逆境生物学国家重点实验室朱晓果博士和戚拓博士分别为第一作者,郭军教授和康振生教授为共同通讯作者,相关工作得到了国家自然科学基金、国家“973”计划及高等学校学科创新引智计划等项目的资助。
由条形柄锈菌小麦专化型( Puccinia striiformis f. sp. tritici )引起的条锈病是小麦粮食生产上的一种重要的真菌病害。目前,生产上主要通过抗病品种的应用并辅以三唑类药剂使用来防治该病害。然而,由于小麦条锈菌毒性的频繁变异不断产生新毒性小种,往往导致小麦品种的抗病性失效;同时化学农药的大量使用造成人类生存环境的严重污染。因此,寻找新的抗病策略及创制新的持久抗病材料对小麦条锈病的持久控制具有重要的理论和实践意义。
寄主诱导的基因沉默(Host-Induced Gene Silencing, HIGS)技术是在RNA干扰(RNA interference, RNAi)技术可提高植物抗病性的基础上发展起来的,它既可以从反向遗传学方向鉴定植物专性寄生病原菌的基因功能,又可以通过构建HIGS载体培育转基因抗病作物,因而成为一种全新的了解植物病原物与寄主互作和控制病害的工具。目前,HIGS技术在很多真菌病原物的基因功能研究和病害控制方面得到应用,逐渐显示出其巨大的应用潜力。然而,利用 HIGS技术实现小麦对锈病高效持久抗性的研究尚未见报道。

小麦T3代L65和L91转基因株系中小RNA的产生靶向 PsFUZ7 序列引起基因沉默
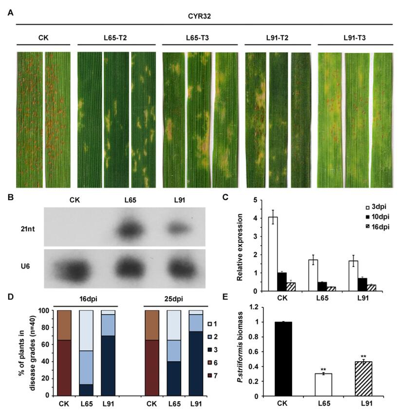
在许多植物病原真菌中,丝分裂原激活蛋白激酶(MAPK)和环腺苷酸-蛋白酶A(cAMP-PKA)信号系统在病菌的生长、发育和致病性方面具有重要作用。该研究团队借助于转录表达谱、亚细胞定位、突变体互补、基因瞬时沉默技术分别明确了MAPK通路中 PsFUZ7 基因和 cAMP-PKA通路中的 PsCPK1 基因为小麦条锈菌中的重要致病因子。在此基础上,通过利用寄主诱导的RNAi(HIGS)技术靶向沉默小麦条锈菌 PsFUZ7 和 PsCPK1 基因,创制了持久抗条锈病的转基因小麦。研究结果表明,与对照相比,转基因小麦的抗病性显著提高,抗病等级最高可达到1级(高抗),病菌的菌丝发育受到严重抑制,表现出对条锈病的持久抗性。

携带RNAi干涉载体的转基因小麦植株和定殖的条锈菌之间可能存在的“分子对话”
该研究为小麦条锈菌的持续防治提供了新的技术策略,其策略在小麦条锈病上的突破将推动小麦抗锈病的种质创新,并为HIGS技术在植物防控真菌病害的运用中提供了重要的理论依据和技术支撑。
原文链接:http://www.plantphysiol.org/content/early/2017/10/25/pp.17.01223
http://onlinelibrary.wiley.com/doi/10.1111/pbi.12829/epdf