近日,我室黄丽丽教授科研团队在植物科学TOP期刊《New Phytologist》(IF=7.433)上发表了题为“A Small Cysteine-Rich Protein from Two Kingdoms of Microbes is Recognized as a Novel Pathogen-Associated Molecular Pattern”的研究论文。植物保护学院聂嘉俊博士为第一作者,黄丽丽教授为通讯作者,相关工作得到了国家自然科学基金的资助。

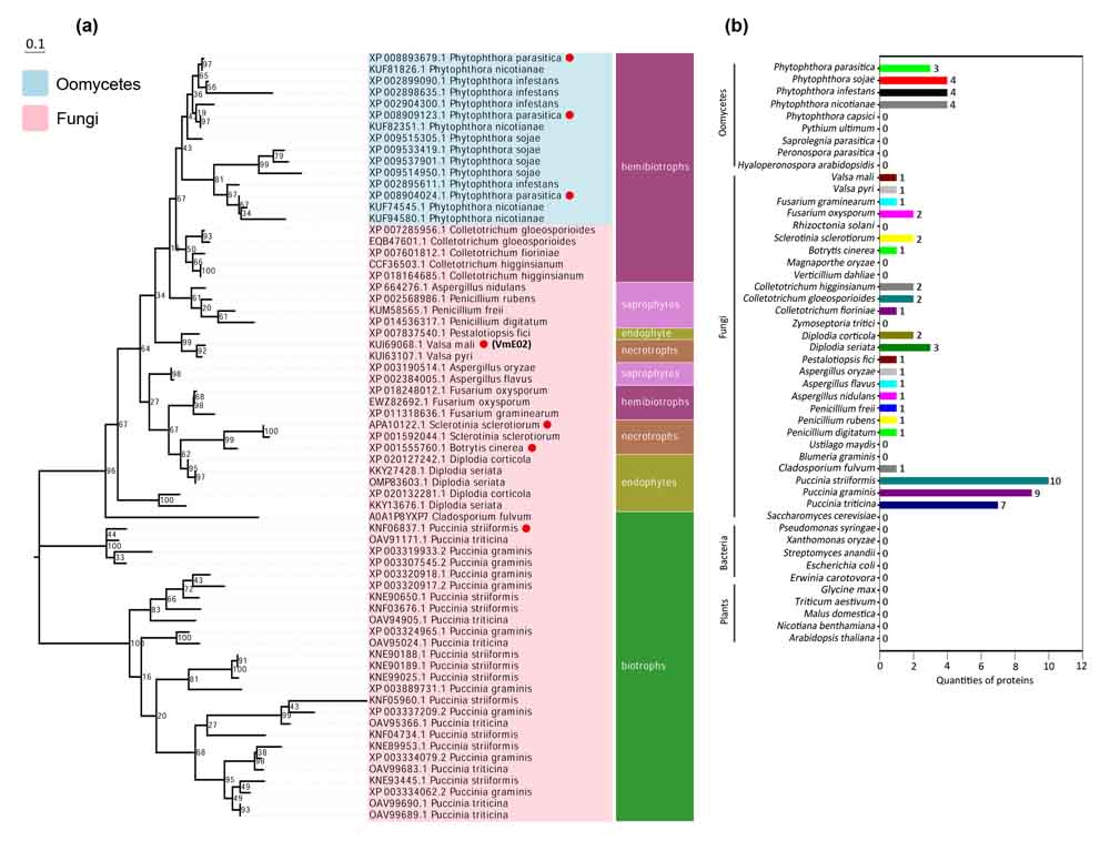
图1. VmE02在卵菌和真菌中保守存在
病原相关模式分子(Pathogen-associated molecular pattern,PAMP)是存在于微生物中的一类保守分子,通常对微生物的正常生活史起关键作用。然而到目前为止,病原相关模式分子的种类及其功能知之甚少。该研究在筛选苹果树腐烂病菌( Valsa mali)坏死诱导因子的过程中,获得了一个功能未知、富含半胱氨酸的小分子VmE02,并对其进行了序列和功能解析。研究表明,VmE02在跨界微生物(卵菌和真菌)中保守存在(图1);卵菌和真菌中都存在引起植物坏死的VmE02同源基因;VmE02纯化蛋白处理植物后能够激发强烈的免疫反应;VmE02诱导的坏死反应依赖于NbBAK1,SOBIR1,HSP90以及SGT1(图2);在苹果树腐烂病菌中敲除VmE02后,病原菌产孢能力显著下降。综上表明,VmE02是一个新型的病原相关模式分子。

图2. VmE02诱导的坏死反应依赖于BAK1, SOBIR1, HSP90, SGT1