近日,我室宋卫宁教授研究团队在国际学术期刊 Plant Biotechnology Journal(中科院一区,影响因子为6.84) 上发表了题为“The improved assembly of 7DL chromosome provides insight into the structure and evolution of bread wheat” 的研究论文。该论文在小麦参考基因组IWGSCv1.1版本基础上,利用BAC克隆测序及PacBIO三代测序技术,对小麦7DL染色体的参考序列进行了补洞(gap closure)和改进,填补了7DL上66%的gap序列,提高了7DL组装的准确性和完整性;在此基础上,利用改进后的小麦7DL序列与其祖先种节节麦的7DL进行了全面的比较基因组学分析,从7DL的视角揭示了小麦的驯化过程中基因组结构和序列层面的变化,为解析小麦基因组的演化及其遗传改良提供了重要的参考数据。该项工作由西北农林科技大学联合加州大学戴维斯分校、澳大利亚默多克大学、澳大利亚西澳大学、捷克科学院植物研究所以及华大基因等10余家单位共同完成,我校博士生冯克伟、崔立操、加州大学戴维斯分校博士后王乐以及华大基因山黛为共同第一作者。我校聂小军副教授、康振生教授和宋卫宁教授以及西澳大学David Edwards教授和默多克大学Rudi Appel教授为共同通讯作者。

图1. 小麦7DL序列改进的工作模式图
小麦是全世界最重要的粮食作物之一,其年均种植面积约占全世界总耕作面积的17%,年产量超过6.2亿吨,提供了全世界约20%的粮食消耗(FAO, 2018)。同时,小麦基因组也是植物界最复杂、最庞大的基因组之一。去年8月,国际小麦基因组测序磋商组织(IWGSC)协调全世界20多个国家60余个实验室的近200位科学家共同完成了普通六倍体小麦全基因组的破译工作。这是小麦基础研究领域具有标志性意义的重大突破,也是复杂基因组测序研究的里程牌,相关研究入选了两院院士评选的“2018年世界十大科技进展新闻”。但是,大多数现有的植物基因组的组装都存在许多gap,获得完整的基因组仍然是一个挑战,尤其对于重复序列高、基因组庞大的复杂基因组来说。小麦参考基因组序列同样存在大量的gap和拼接错误(Chimera)。据统计,小麦参考基因组IWGSCV1.1版本中有527,170个gaps,序列总长超过409Mbs,其中在7DL染色体上有12,114个gap,总长度约5.7Mb。宋卫宁教授团队作为中国唯一加入国际小麦基因组测序磋商组织并承担实质性研究工作的团队,前期完成了7DL染色体物理图谱构建及参考序列测定工作。在此基础上,以所承担的7DL染色体为对象,进一步开展了小麦参考序列的改进和完善工作,首选对挑选的3286 MTP侧翼 BAC克隆(singleton BACs)进行了测序,并对7DL染色体DNA进行了100倍覆盖度的PacBio测序,进一步结合公共数据库中的小麦三代测序数据以及v1.0中为锚定的序列,对7DL染色体的gap序列进行了填补和改进,最后进行人工校正,最终填补了8,043个gaps(占总gaps数的66%), 序列长度达3,491,264bp,显著提高了小麦7DL染色体组装的完整性,为小麦7DL染色体基因组的序列注释、单倍型分析和GWAS等研究提供更加准确的参考基因组序列信息。这是小麦测序联盟中,首个完成参考序列改进和升级的染色体,为小麦其他染色体参考序列的改进提高了借鉴和参考,也为小麦全基因组组装和注释的升级(v2.0)奠定了基础。

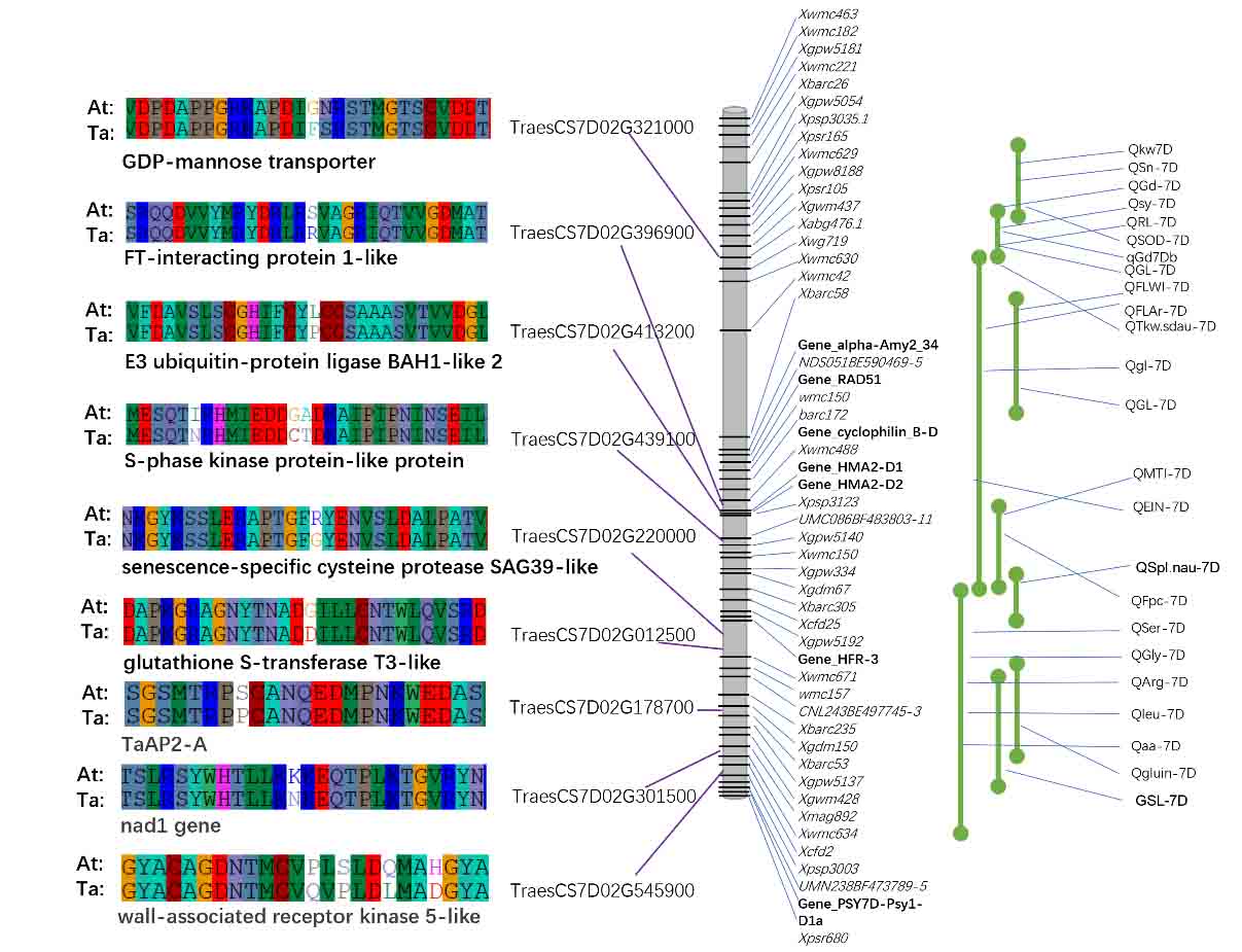
图2. 小麦7DL上驯化相关基因或QTL共定位分析
在此基础上,还利用改进后小麦7DL染色体序列与与小麦D组供体节节麦( Ae. tauschii)7DL进行了比较分析。在基因组结构层面,二者的共线性关系较强,仅在染色体远端区域有少量的重排。相对于节节麦7DL,在小麦7DL上检测到53个基因发生了丢失,进一步分析发现丢失基因显著富集于植物病原互作通路,其中有12个丢失基因是RGA基因,说明在小麦多倍化过程中,抗病相关基因存在严重丢失现象。同时,还鉴定到了86个正选择基因,它们显著富集在细胞骨架蛋白合成和代谢途径,特别是在氧化磷酸化和苯丙醇类生物合成途径,这些基因可能在小麦的驯化与遗传改良过程中发挥了重要作用,是重要的驯化相关候选基因。最后,结合全基因组关联分析(GWAS)发现和小麦籽粒形态(重要驯化性状)相关QTL定位在在7DL上Xgwm437 和wmc630.1区间,同时推测位于该区域内的正选择基因Traescs7d02g321000可能该的驯化性状的关键候选基因。
这是宋卫宁教授团队继2018年协同完成六倍体小麦全基因组序列破译(Science,2018)以及2019年发布世界首个大规模小麦全基因组重测序研究(Genome Biology, 2019)结果之后,在小麦基因组学领域取得了又一项重要成果。
原文链接:https://onlinelibrary.wiley.com/doi/pdf/10.1111/pbi.13240。