近日,我室植物免疫研究团队在植物科学Top期刊《Molecular Plant》(IF=10.812)杂志上发表了题为 “Stripe Rust Effector PstGSRE1 Disrupts Nuclear Localization of ROS-Promoting Transcription Factor TaLOL2 to Defeat ROS-Induced Defense in Wheat”的研究论文,植物保护学院戚拓博士和郭嘉博士为论文共同第一作者,郭军教授和康振生院士为共同通讯作者,相关工作得到了国家自然科学基金、国家重点研发计划项目和高等学校学科创新引智计划(111计划)的资助。
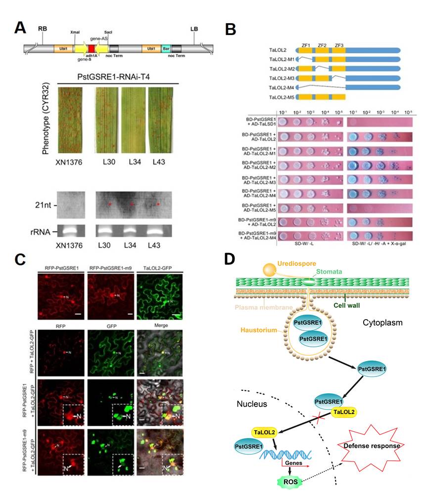
小麦条锈菌( Puccinia striiformis f. sp. tritici, Pst)作为活体营养专性寄生真菌,毒性变异频繁,严重威胁我国乃至世界的小麦生产。效应蛋白作为一类非常重要的毒性因子,主要通过病原菌的菌体分泌到寄主体内,抑制寄主的防卫反应,从而引发寄主植物感病。然而,由于缺乏稳定转化体系且不能在培养基上培养,条锈菌效应蛋白的功能研究严重滞后,导致我们对病菌调控寄主免疫反应的分子机理知之甚少。本研究中,我们首次从条锈菌中鉴定到一个富含甘氨酸和丝氨酸保守基序的效应蛋白PstGSRE1;分析发现PstGSRE1能够抑制寄主活性氧(ROS)积累,为病菌重要的致病因子;明确小麦锌指结构转录因子TaLOL2为其靶标蛋白;瞬时沉默及过表达分析表明TaLOL2能够促进小麦ROS的积累,为小麦抗条锈病的正向调控因子;进一步发现PstGSRE1通过干扰并阻止TaLOL2进核,从而抑制寄主免疫反应而利于病菌的侵染。
该研究率先在锈菌中发现结合寄主转录因子并干扰其核定位的富含甘氨酸/丝氨酸效应子,对其他活体营养寄生真菌的致病机理研究具有重要借鉴作用,同时为深入揭示条锈菌致病机理提供了理论依据,进而为开辟持久有效的小麦条锈病防控策略奠定了基础。
论文链接:https://www.sciencedirect.com/science/article/pii/S1674205219303284

图.条锈菌效应子PstGSRE1靶向并干扰TaLOL2进核,从而抑制小麦免疫反应