近日,我室文颖强教授团队在园艺学TOP期刊《Horticulture Research》杂志在线发表了题为“CRISPR/Cas9-mediated mutagenesis of VvMLO3 results in enhanced resistance to powdery mildew in grapevine (Vitis vinifera)”的研究论文。2017级硕士研究生万东艳为该论文第一作者,文颖强教授为通讯作者。
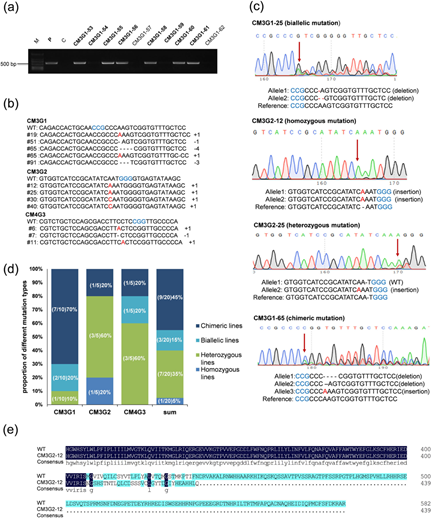
白粉病严重危害葡萄生产,每年造成巨大经济损失。生产上广泛栽培的欧亚种葡萄品质优良,但对白粉病缺乏抗性。部分中国野生葡萄高抗白粉病,但目前尚未克隆到持久、广谱、高效的抗白粉病基因。MLO基因是近年来在大麦中首次被鉴定到的白粉病抗性负调控因子,其特定家族成员(如拟南芥AtMLO2/6/12)功能缺失可赋予植物持久、广谱的白粉病抗性,且该基因家族在植物中保守存在,是作物抗白粉病精准分子育种的潜在操作位点。利用CRISPR/Cas9基因组编辑技术,可以对白粉病抗性负调控的MLO基因进行编辑突变,进而创制抗病作物新种质。该研究利用CRISPR/Cas9技术成功编辑感病葡萄品种‘无核白’的VvMLO3/4基因,获得纯合突变、杂合突变和嵌合体转基因葡萄材料共计20余株;含不同sgRNA引导序列的表达载体转化后编辑效率差异较大,编辑效率最高可达38.5%;除6株编辑材料正常成苗外,其余编辑材料均出现不同程度的叶片黄化、植株早衰等表型。抗病性鉴定结果表明,6株正常生长的VvMLO3基因杂合突变转基因葡萄株系的白粉病抗性显著提高,且主要归因于白粉菌诱导的寄主细胞过敏性死亡、细胞壁沉积和过氧化氢积累。该研究为利用CRISPR/Cas9技术进行葡萄抗病分子育种奠定了技术基础。
该研究受到国家重点研发计划(2018YFD1000300)、国家自然科学基金项目(31772264)和美国NSF项目的资助。

使用CRISPR-Cas9系统进行VvMLO3和VvMLO4的定向诱变