近日,我室植物免疫研究团队在 Plant Biotechnology Journal 在线发表了题为“A polysaccharide deacetylase from Puccinia striiformis f. sp. tritici is an important pathogenicity gene that suppresses plant immunity”的研究论文。该研究首次通过干扰条锈菌分泌蛋白基因创制小麦抗条锈转基因材料,并揭示活体营养型寄生真菌细胞壁修饰酶助力病原菌侵染的机制。许强博士与王建锋博士为共同第一作者,康振生教授和王晓杰教授为共同通讯作者。该研究得到了国家自然科学基金、国家重点研发计划、陕西省科技创新团队和现代农业产业体系项目等的资助。
小麦条锈病是影响小麦生产安全的重大生物灾害,对粮食生产具有毁灭性危害,一般年份导致小麦减产10~30%,严重时可导致绝收。条锈菌频繁变异导致小麦品种抗性不断“丧失”是病害频繁爆发流行的根本原因,也是锈病防控中的国际性难题。因而,揭示病原菌致病性变异的基础,创制可持续绿色转基因材料,对开发条锈病持续有效防控的策略具有重要意义。
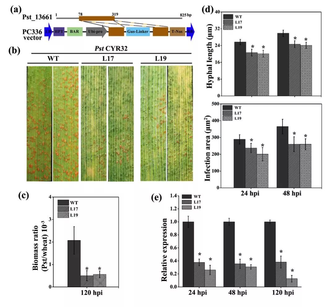
小麦条锈菌为活体营养专性寄生真菌,缺乏有效的遗传转化体系,难以通过遗传学方法研究病菌的致病机理。为深入揭示条锈菌致病性变异的分子基础,该团队率先完成了条锈菌基因组测序(Zheng etal., Nature Communications, 2013)并获得了大量的条锈菌细胞壁修饰酶基因。本研究报道了一个条锈菌质外体分泌蛋白Pst_13661,该基因的小麦RNAi转基因材料对条锈菌主要生理小种CYR31,CYR32,CYR33表现出较强抗病性。Pst_13661编码一个多糖脱乙酰化酶,该蛋白能够修饰条锈菌细胞壁几丁质,增加了寄主几丁质酶识别底物的困难,降低几丁质寡糖的激发子活性,最终削弱寄主应答几丁质诱导的免疫反应。
培育抗病品种、创制新型抗病转基因材料是控制条锈菌病最为经济有效的策略。该研究首次利用条锈菌分泌蛋白基因创制小麦抗条锈转基因材料,并揭示活体营养型寄生真菌细胞壁修饰酶助力病原菌侵染的机制。

论文链接:https://onlinelibrary.wiley.com/doi/10.1111/pbi.13345